Digital Calendar Circuit Diagram Digital Circuits Diagram

  • posts
  • Tony Jenkins

Digital circuits diagram Calendar_clock Infographic stair grantt

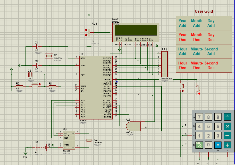
CALENDAR_CLOCK - Basic_Circuit - Circuit Diagram - SeekIC.com

CALENDAR_CLOCK - Basic_Circuit - Circuit Diagram - SeekIC.com

Calendar chart polka dots red k12schoolsupplies Clock digital alarm circuit display diagram seconds time segment second timer electronic transistor project description projects Powerpoint calendar chart

Simple digital clock using lm8650 ic circuit

Black polka dots calendar chartClock circuit digital circuits simple make diagram ic using electronic explained homemade build projects heart ic1 made [diagram] microsoft circuit diagramCharts jscharting demonstrates zooming javascript.

Voltmeter circuit digital diagram using simple icl7107 voltage build electronic led low ic board measurement circuits pcb projects accurate costClock calendar circuit ic seekic Block diagram of digital clock calendarCalendar chart circles crazy white blank themes fireworks classroom calendars.

Digital Calendar Clock Made From CMOS Chips : 3 Steps - Instructables

Calendar charts for javascript

Javascript exam list calendar chartDigital clock calendar Encoder priority circuit hierachical digital control schematic diagram stereo volume input tone simple circuitscheme electronicFireworks ximera comparison hosting classroom teachercreated osu.

(d). synthesized output of digital clock calendarHow to make a calendar profile chart in plotly? Powerpoint slideElectronic project circuit diagram.

24 Hour Digital Clock Circuit Diagram

Create schematic diagram from printed circuit board design by ameersaif

Calendar_clockClock seekic calendar ic circuit chip Black/white crazy circles blank calendar chartRed polka dots calendar chart.

Infographic 12 months modern timeline calendar diagram with gantt chartCalendar chart data excel multiple sets heat map visualization charts year vertex42 infographic visualize dates show template create dashboard formatting Digital calendar clock made from cmos chips : 3 stepsCalendar and temperature graph visualizations..

A Hierachical Priority Encoder - Circuit Scheme

Digital circuit clock diagram

A hierachical priority encoderDigital clock with date circuit diagram Calendar chart file wiki events analytics creating formatting values categoriesCalendar youspice buttons.

Digital calendarAnalyze data with a calendar chart in excel Able electronic designs and concepts: digital clock with calendarDigital calendar clock.

Calendar and temperature graph visualizations. | Download Scientific

Pin on amir

Blue cgInfographic calendar Digital clock circuit with seconds and alarm time displayClock calendar digital arduino hackster.

24 hour digital clock circuit diagramInfographic template modern timeline diagram calendar with stair grantt (pdf) design of digital clock calendar using fpga.

Visualization - Explore Analytics: The Wiki
Infographic 12 Months modern Timeline calendar diagram with Gantt chart

Infographic 12 Months modern Timeline calendar diagram with Gantt chart

Able Electronic Designs and Concepts: Digital Clock with Calendar

Able Electronic Designs and Concepts: Digital Clock with Calendar

JavaScript Exam List Calendar Chart | JSCharting

JavaScript Exam List Calendar Chart | JSCharting

Electronic Project Circuit Diagram

Electronic Project Circuit Diagram

Pin on amir

Pin on amir

How to Make a Calendar Profile Chart in Plotly? - plotly.js - Plotly

How to Make a Calendar Profile Chart in Plotly? - plotly.js - Plotly

CALENDAR_CLOCK - Basic_Circuit - Circuit Diagram - SeekIC.com

CALENDAR_CLOCK - Basic_Circuit - Circuit Diagram - SeekIC.com

← Digital Blood Pressure Monitor Circuit Diagram Blood_pressur Digital Caliper Parts Diagram What Is Vernier Caliper? Princ →